Product Summary
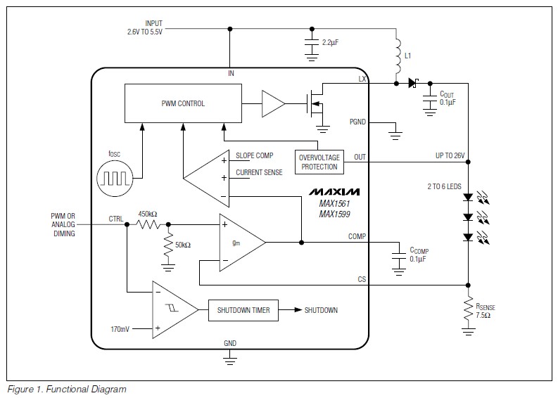
The MAX1561ETA step-up converter drives up to six white LEDs with a constant current to provide backlight in cell phones, PDAs, and other hand-held devices. It includes an internal, high-voltage, low-RDS(ON) N-channel MOSFET switch for high efficiency and maximum battery life. It is available in a space-saving, 8-pin 3mm x 3mm thin DFN package with exposed paddle (EP).
Parametrics
Absolute maximum ratings: (1)IN to GND:-0.3V to +6V; (2)PGND to GND:-0.3V to +0.3V; (3)LX, OUT to GND:-0.3V to +30V; (4)CTRL to GND:-0.3V to the lower of +6V or (VIN + 2V); (5)COMP, CS to GND:-0.3 to (VIN + 0.3V); (6)ILX:1A; (7)Continuous Power Dissipation (TA = +70°C)3mm x 3mm 8-Pin TDFN (derate 24.4mW/°C above +70°C):1950mW; (8)Operating Temperature Range:-40°C to +85°C; (9)Junction Temperature:+150°C; (10)Storage Temperature Range:-65°C to +150°C; (11)Lead Temperature (soldering, 10s):+300°C.
Features
Features: (1)Accurate Current Regulation for Uniform Illumination; (2)High Efficiency Up to 87%; (3)Flexible Analog or PWM Dimming Control; (4)Up to 900mW Output Power with Internal 30V MOSFET Switch; (5)Fast 1MHz (MAX1561) or 500kHz (MAX1599) PWM Operation; (6)Small, Low-Profile External Components; (7)2.6V to 5.5V Input Range; (8)26V (max) Output with Overvoltage Protection; (9)Optimized for Low 15mVP-P Input Ripple; (10)Soft-Start with Zero Inrush Current; (11)0.3μA Shutdown Current; (12)Tiny 8-Pin 3mm x 3mm Thin DFN Package.
Diagrams

| Image | Part No | Mfg | Description | ![]() |
Pricing (USD) |
Quantity | ||||||||
|---|---|---|---|---|---|---|---|---|---|---|---|---|---|---|
![]() |
![]() MAX1561ETA-T |
![]() Maxim Integrated Products |
![]() LED Lighting Drivers 26V StepUp Converter for 2-6 White LEDs |
![]() Data Sheet |
![]() Negotiable |
|
||||||||
![]() |
![]() MAX1561ETA+T |
![]() Maxim Integrated Products |
![]() LED Lighting Drivers 26V StepUp Converter for 2-6 White LEDs |
![]() Data Sheet |
![]()
|
|
||||||||
(China (Mainland))










