Product Summary
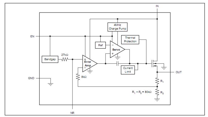
The TPS73630DBVR is a low-dropout (LDO) linear voltage regulator. It uses a new topology: an NMOS pass element in a voltage-follower configuration. This topology is stable using output capacitors with low ESR, and even allows operation without a capacitor. The TPS73630DBVR also provides high reverse blockage (low reverse current) and ground pin current that is nearly constant over all values of output current. The applications of the TPS73630DBVR are Portable/Battery-Powered Equipment, Post-Regulation for Switching Supplies, Noise-Sensitive Circuitry such as VCOs, Point of Load Regulation for DSPs, FPGAs, ASICs, and Microprocessors.
Parametrics
TPS73630DBVR absolute maximum ratings: (1)VIN range:-0.3 to 6.0V; (2)VEN range:-0.3 to 6.0V; (3)VOUT range:-0.3 to 5.5V; (4)VNR, VFB range:-0.3 to 6.0V; (5)Peak output current:Internally limited; (6)Output short-circuit duration:Indefinite; (7)Junction temperature range:-55℃ to +150℃; (8)Storage temperature range:-65℃ to +150℃; (9)ESD rating, HBM:2 kV; (10)ESD rating, CDM:500 V.
Features
TPS73630DBVR features: (1)Stable with No Output Capacitor or Any Value or Type of Capacitor; (2)Input Voltage Range of 1.7V to 5.5V; (3)Ultra-Low Dropout Voltage: 75mV typ; (4)Excellent Load Transient Response - with or without Optional Output Capacitor; (5)New NMOS Topology Delivers Low Reverse Leakage Current; (6)Low Noise: 30 μV RMS typ (10Hz to 100kHz); (7)0.5% Initial Accuracy; (8)1% Overall Accuracy Over Line, Load, and Temperature; (9)Less Than 1μA max I Q in Shutdown Mode; (10)Thermal Shutdown and Specified Min/Max; (11)Current Limit Protection; (12)Available in Multiple Output Voltage Versions: Fixed Outputs of 1.20V to 5.0V, Adjustable Output from 1.20V to 5.5V, Custom Outputs Available.
Diagrams

| Image | Part No | Mfg | Description | ![]() |
Pricing (USD) |
Quantity | ||||||||||
|---|---|---|---|---|---|---|---|---|---|---|---|---|---|---|---|---|
![]() |
![]() TPS73630DBVRG4 |
![]() Texas Instruments |
![]() Low Dropout (LDO) Regulators Cap-Free NMOS 400mA |
![]() Data Sheet |
![]()
|
|
||||||||||
![]() |
![]() TPS73630DBVR |
![]() Texas Instruments |
![]() Low Dropout (LDO) Regulators Cap-Free NMOS 400mA |
![]() Data Sheet |
![]()
|
|
||||||||||
(China (Mainland))









