Product Summary
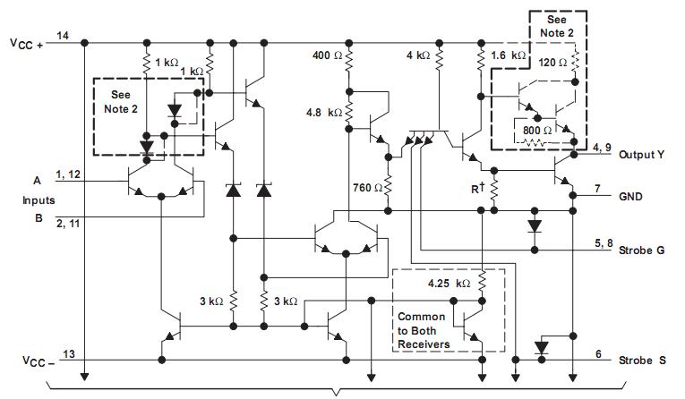
The SN75107AD is a TTL-compatible, high-speed line receiver. It is a monolithic dual circuit featuring two independent channels. The SN75107AD is designed for general use, as well as for such specific applications as data comparators and balanced, unbalanced, and party-line transmission systems. This would be a problem in specific systems that might have the transmission lines biased to some potential greater than 1.4 V. The SN75107AD is characterized for operation from 0℃ to 70℃.
Parametrics
SN75107AD absolute maximum ratings: (1)Supply voltage:7V; (2)Supply voltage:-7V; (3)Differential input voltage:±6V; (4)Common-mode input voltage:±5V; (5)Strobe input voltage:5.5V; (6)Storage temperature range:-65℃ to 150℃.
Features
SN75107AD features: (1)High Speed; (2)Standard Supply Voltage; (3)Dual Channels; (4)High Common-Mode Rejection Ratio; (5)High Input Impedance; (6)High Input Sensitivity; (7)Differential Common-Mode Input Voltage Range of ±3 V; (8)Strobe Inputs for Receiver Selection; (9)Gate Inputs for Logic Versatility; (10)TTL Drive Capability; (11)High dc Noise Margin; (12)Totem-Pole Outputs; (13)B Version Has Diode-Protected Input for Power-Off Condition.
Diagrams

| Image | Part No | Mfg | Description | ![]() |
Pricing (USD) |
Quantity | ||||||||||||
|---|---|---|---|---|---|---|---|---|---|---|---|---|---|---|---|---|---|---|
![]() |
![]() SN75107AD |
![]() Texas Instruments |
![]() Bus Receivers Dual Line |
![]() Data Sheet |
![]()
|
|
||||||||||||
![]() |
![]() SN75107ADE4 |
![]() Texas Instruments |
![]() Buffers & Line Drivers DUAL LINE RECEIVER |
![]() Data Sheet |
![]()
|
|
||||||||||||
![]() |
![]() SN75107ADG4 |
![]() Texas Instruments |
![]() Buffers & Line Drivers Dual Line Receiver |
![]() Data Sheet |
![]()
|
|
||||||||||||
![]() |
![]() SN75107ADRE4 |
![]() Texas Instruments |
![]() Buffers & Line Drivers DUAL LINE RECEIVER |
![]() Data Sheet |
![]()
|
|
||||||||||||
![]() |
![]() SN75107ADRG4 |
![]() Texas Instruments |
![]() Buffers & Line Drivers Dual Line Receiver |
![]() Data Sheet |
![]()
|
|
||||||||||||
![]() |
![]() SN75107ADR |
![]() Texas Instruments |
![]() Bus Receivers DUAL LINE RECEIVER |
![]() Data Sheet |
![]()
|
|
||||||||||||
(China (Mainland))









